程序師世界是廣大編程愛好者互助、分享、學習的平台,程序師世界有你更精彩!
首頁
編程語言
C語言|JAVA編程
Python編程
網頁編程
ASP編程|PHP編程
JSP編程
數據庫知識
MYSQL數據庫|SqlServer數據庫
Oracle數據庫|DB2數據庫
您现在的位置: 程式師世界 >> 編程語言 >  >> 更多編程語言 >> Python

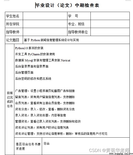
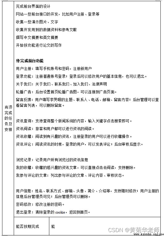
python畢業設計作品基於django框架新聞信息管理系統畢設成品(7)中期檢查報告

編輯:Python

整個項目包含了:開題報告 + 開題報告PPT + 任務書 + 中期報告 + 論文模板 + 答辯PPT等 + 項目源碼

主要安介紹了系統在開發過程中所應用到的一些關鍵的技術
主要python技術介紹;框架Django概要;MySQL數據庫知識;
以及常規的網頁技術HTML/CSS/JAVASCRIPT的介紹。

本部分講解 python鮮花水果商城畢業設計成品 中期檢查報告

 

 


  1. 上一篇文章:
  2. 下一篇文章:
Copyright © 程式師世界 All Rights Reserved